遊戲下載
DOWNLOAD
首頁
遊戲資料
注册账号
贊助我們
活动正在进行
活动中心
查看
首页
>遊戲特色
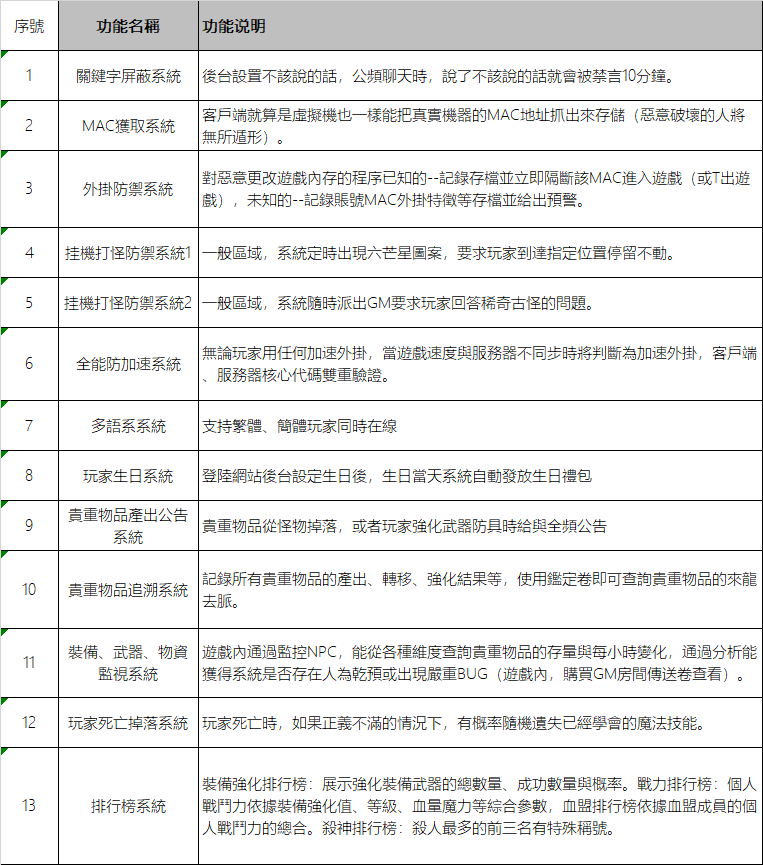
【旧爱天堂】关于部分特色系统说明
感谢大家一直以来的支持!
发布时间:2019/05/23
分享按钮
关闭
在线客服